中资离岸债风控周报(10月20日至24日):一级市场发行回暖 二级市场集体上涨
2025年10月26日 | 浏览量:78702

图片来源于网络,如有侵权,请联系删除
本周市场情况
一级市场:

图片来源于网络,如有侵权,请联系删除
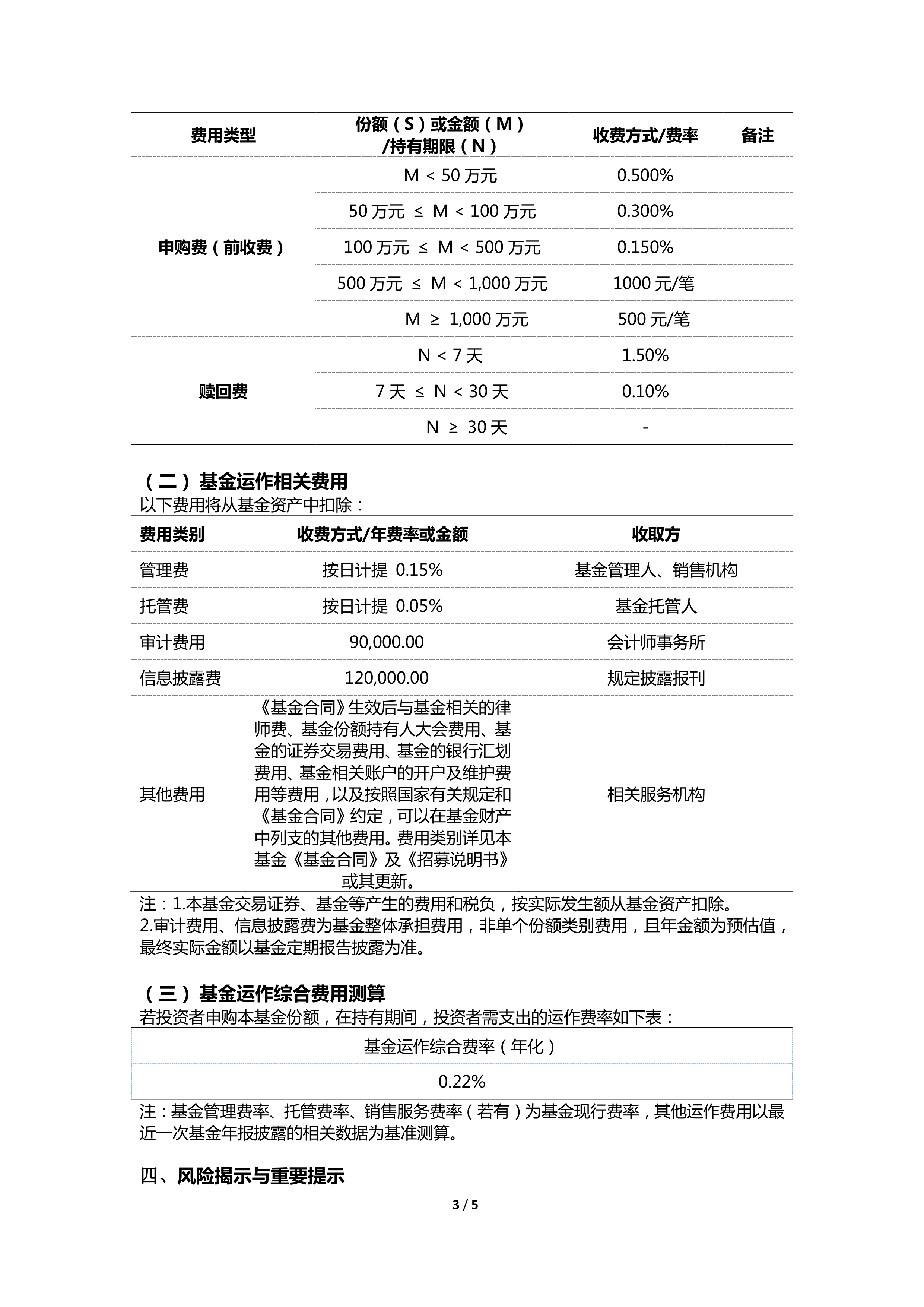
据新华财经统计,本周(2025年10月20日-10月24日)共发行37笔中资离岸债券,其中包括3笔人民币债券、29笔美元债券、3笔港币债券、1笔日元债券、1笔英镑债券。发行规模分别为26.75亿人民币、127.38亿美元、14亿港币、80亿日元、2.5亿英镑。本周发行方式为直接发行的债券共27只,担保发行的债券共9只,维好协议发行的债券共1只。
在离岸人民币债券领域,本周人民币企业债单笔最大发行规模为15亿元人民币,由股份有限公司伦敦分行发行。本周人民币债券发行最高票息6.9%,由潍坊市海洋投资集团有限公司发行。
在中资美元债券市场,本周美元企业债单笔最大发行规模50亿美元,由国际复兴开发发行。本周最高美元债发行票息7.75 %,由普洛斯中国控股有限公司发行。
二级速览:
本周中资美元债收益率集体上涨。截至北京时间10月24日18时,Markit iBoxx中资美元债综合指数周度上涨0.06%,报251.53;投资级美元债指数周度上涨0.15%,报244;高收益美元债指数周度上涨0.24%,报246.04。本周,地产美元债指数周度上涨0.23%,报187.58;城投美元债指数周度上涨0.2%,报152.88;金融美元债指数周度上涨0.14%,报290.87。
基准利差:
截至北京时间10月24日18时,中美10年期基准利差缩小至214.99bp,较前一周缩小10.37bp。
评级异动:
违约与展期:
泰禾集团:启航物流16.88亿元债务展期
10月23日,泰禾集团公告,公司的控股子公司珠海保税区启航物流有限公司作为借款人,拟与深圳分行继续合作并签署《和解协议》,借款本金余额为16.881亿元,借款到期日调整到2026年10月26日,公司同意为《和解协议》所涉及的负债和义务继续提供连带责任,担保期限至2027年4月25日。
本周市场要闻
国内要闻:
1. 央行上海总部:截至2025年9月末境外机构持有银行间市场债券3.78万亿元
央行上海总部10月23日发布2025年9月份境外机构投资银行间债券市场简报。截至2025年9月末,境外机构持有银行间市场债券3.78万亿元,约占银行间债券市场总托管量的2.2%。从券种看,境外机构持有国债2.00万亿元、占比52.9%,同业存单0.86万亿元、占比22.8%,政策性金融债0.77万亿元、占比20.4%,其他品种债券0.15万亿元、占比3.9%。
2. 债券通北向通9月成交5810亿元
债券通10月23日发布的2025年9月运行报告显示,当月北向通成交5810亿元人民币,月度日均成交253亿元人民币。国债和政策性金融债交易最为活跃,分别占月度交易量的49%和33%。互换通方面,2025年9月共达成交易861笔,总计4318亿元人民币,累计入市境外机构83家。
3. 全球首单金融租赁行业“玉兰债”发行落地
交银金融租赁有限责任公司10月24日以“玉兰债”模式完成境外债券的发行交割,落地了“玉兰债”模式下的全球首单金融租赁行业债券,发行规模10亿元、期限3年、发行利率2.02%,市场反响热烈,标志着“玉兰债”在拓宽发行人类型、丰富业务内涵方面的再次突破。
海外要闻:
1.印度尼西亚政府发行60亿元首笔离岸人民币债券
印度尼西亚政府10月23日成功发行首笔离岸人民币债券(点心债),标志着东南亚主权机构首次发行以离岸人民币计价的长期限公募点心债,具有里程碑意义。本次发行总规模为人民币60亿元,包括5年期人民币35亿元、10年期人民币25亿元,定价利率分别为2.5%和2.9%。债券发行受到国际投资者广泛关注,簿记定价峰值订单规模达220亿元,认购倍数高达3.67倍。
2.美国国债首次突破38万亿美元
美国财政部10月22日公布的数据显示,截至10月21日,美国联邦政府债务规模总额首次超过了38万亿美元。据悉,这距离8月中旬美国联邦政府债务总额达到37万亿美元仅过去两个多月。
离岸债预警:
1. 控股:4.67亿元贷款纠纷诉讼达成调解
10月23日,正荣地产控股公告称,民生银行长沙分行与长沙正泽置业有限公司、正荣(长沙)置业有限公司、正乾(佛山)置业发展有限公司、正荣地产控股有限公司的案件,本金金额4.67亿元,双方达成调解,撤回上诉。
2. 肥城华裕向MOX澳交所申请2.48亿人民币债券上市
10月22日,肥城华裕产业集团有限公司面向专业投资者发行的2.48亿元人民币债券正式获准在中华(澳门)金融资产交易股份有限公司(MOX)上市交易。
3. 10月27日起从港交所退市
10月22日,香港联交所发布公告称,上坤地产上市地位将于2025年10月27日上午9时起正式取消。据悉,上坤地产未能在2025年10月1日(含当日)之前复牌,因此触发了相关规定,导致上市委员会在2025年10月10日作出取消其上市地位的决定。
(文章来源:新华财经)
本文来源:资讯纵横网
本文地址:https://www.mgisk.com/post/38040.html
关注我们:微信搜索“xiaoqihvlove”添加我为好友
版权声明:如无特别注明,转载请注明本文地址!
- •响应国家政策助力新质生产力发展 国元证券成功发行深交所第4单证券公司科创债
- •离岸债券受追捧 助力金融高水平对外开放
- •财政部公布四季度国债发行有关安排,30年国债ETF博时(511130)红盘震荡
- •百亿级债券ETF持续扩容
- •东亚联丰:亚洲高收益债券配置价值或进一步凸显
- •债市日报:7月29日
- •债市早参12月1日|公募REITs掀开新篇章,商业不动产REITs试点启动;多家发行人遭上交所警示或谴责
- •债市早参3月3日| 央行等五部门座谈会支持民营企业通过资本市场发展壮大;前两月地方债发行规模同比大涨97%
- •债市公告精选 | 兴金开发因债券违规遭自律处分;广汇汽车服务涉3起重大诉讼
- •IPO参考:西安银行副行长坠楼身亡?人本股份沪市主板IPO终止

